是否切换到触屏版浏览?
点此切换
品名
简介
全部
热:
1300mah
MFD
MINI
飞高
FLYSKY
BTU
模块
100A
HSN30A
飞控
b6
40A
模型视频
说明书
文章教程
大疆无人机
FPV/OSD/图传/航拍
多旋翼/穿越机
遥控模型
遥控设备
电子外设
发动机/燃油
工具/配件/其他
FPV第一人称,自驾OSD航拍等相关设备!
首页
FPV/OSD/图传/航拍
FPV第一人称设备
无线图传 天线 摄像头 采集设备等
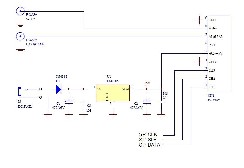
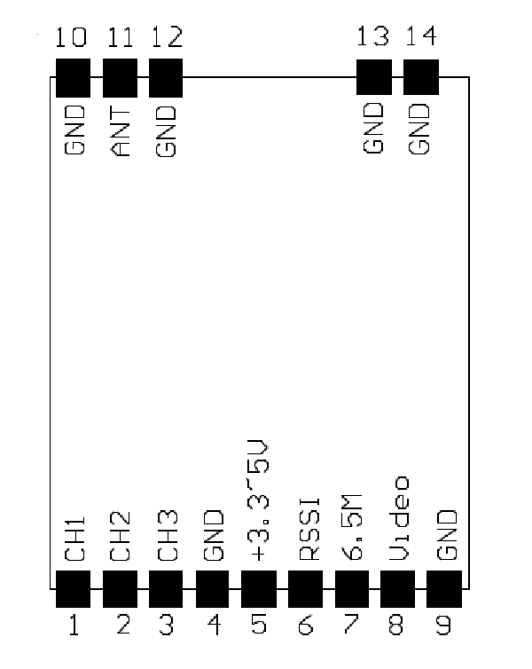
产品编号: RX5808
客户评论:
查看评论.
上架日期:
2018-08-25
最后更新:
2021-12-06
可打印页面
添加到收藏夹
关键词:
LANTIAN
新款
RX5808
5.8G
音视频
开源双接收模块
LANTIAN 新款 RX5808 5.8G 音视频 开源双接收模块
技术参数:
供电:5v
接收灵敏度:-95dbm
净重:4g
附 件:
1 x LANTIAN 新款 RX5808 5.8G音视频 开源双接收模块
客户评论:
内容描述:
此处评论/问题为客户间交流.
发布为:
评论
问题
推荐星级:
5星
4星
3星
2星
1星